
一、企业简介:
中国光大银行在2022年“全球银行1000强”排行榜中排名第27位。中国光大银行南京分行是中国光大银行在江苏设置的一级分行。南京分行扎根于江苏大地,传承着“勤劳智慧有自信、实干坚韧敢创新、低调务实不张扬”的江苏基因,始终聚焦高质量发展,突出“价值创造”,积极作为,持续焕发拼搏奋斗热情。
二、招聘岗位:
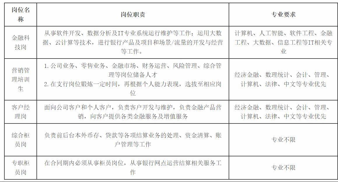
春季校园招聘岗位分为管理培训生、金融科技类、市场营销类、柜面操作类共4大类岗位。
岗位说明如下:

三、招聘条件:
(一)具有良好的政治素质和道德品行,坚持党的领导,拥护国家大政方针;自觉增强“四个意识”,坚定“四个自信”,做到“两个维护”,拥护“两个确立”。
(二)爱岗敬业,认同我行h图书馆,认可我行规章制度。
(三)诚实守信,德才兼备,廉洁自律,身体健康。
(四)符合我行核心胜任能力要求,具备与岗位要求相应的任职资格和能力要求。
(五)具有较强的风险合规意识,无任何违规违纪行为。
(六)符合我行员工行为管理相关要求,符合我行任职回避和业务回避相关制度要求。
(七)无违法犯罪记录,无其他不符合我行录用标准的情形。
(八)大学本科及以上学历(以招聘岗位最终要求为准),其中:
1.国内院校应届毕业生:非定向就业,列入国家高校2023年毕业生统分计划,2023年7月31日前取得毕业证、学位证;因疫情影响,2022年毕业的应届毕业生,符合应届生就业条件的一并纳入招聘范围。
2.海外院校应届毕业生:毕业时间在2022年1月1日至2023年7月31日之间,并于2023年7月31日前取得毕业证、教育部留学服务中心出具的《教育部学历学位认证》原版证件。
注:对于专职柜员岗,要求如下:
(1)身体健康,品行端正,无违法违纪记录;
(2)具备经济、管理及其他相关专业,大学本科(含)以上学历;
(3)年龄在26周岁(含)以下;
(4)符合我行柜员岗位核心胜任能力要求,并具备相关的任职资格。
(九)对参加“抗击疫情一线医护人员的子女”、退役军人等在同等条件下优先录取;按照“四个不摘”政策要求,针对国家已脱贫县生源,同等条件下优先考虑。
(十)应聘者须为最高学历后初次就业,未与其他单位建立劳动关系,未派遣,未参加社会保险。
四、简历投递方式:
简历投递截止时间:2023年4月19日
简历投递地址://campus.51job.com/cebbank/csj/index.html 选择南京分行相应岗位投递简历
上一条:中信证券股份有限公司海宁海昌南路证券营业部招聘简章 下一条:苏州银行2023年春季校园招聘简章
【关闭】